Instance Verification Kit (IVK)

spin lock @ [12359+32+/linux-3.19-rc1/drivers/usb/gadget/function/u_serial.c]
Instance Signature: port_lock

The Matching Pair Graph:


Function Name
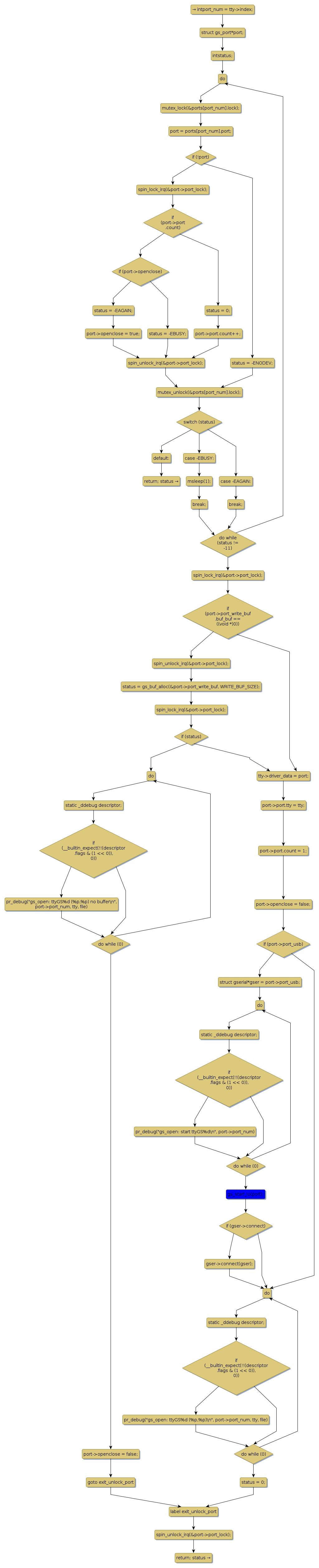
Control Flow Graph (CFG)
Events Flow Graph (EFG)
Source Correspondence
gs_open [18246+7+/linux-3.19-rc1/drivers/usb/gadget/function/u_serial.c]
gs_rx_push [12120+10+/linux-3.19-rc1/drivers/usb/gadget/function/u_serial.c]
gs_start_io [16804+11+/linux-3.19-rc1/drivers/usb/gadget/function/u_serial.c]
gs_start_rx [10600+11+/linux-3.19-rc1/drivers/usb/gadget/function/u_serial.c]
gserial_connect [29184+15+/linux-3.19-rc1/drivers/usb/gadget/function/u_serial.c]